Large-scale panels, such as curtain walls and interior materials, are widely used as finishing materials for both the exterior and interior of buildings. With evolving construction trends and increasing structural demands, the size and weight of these panels continue to grow. However, assembly methods remain largely manual, relying on basic equipment such as winches or crane-like facilities. For decades, there has been a continuous demand for automation in panel assembly due to their extreme weight, large dimensions, and fragility. However, the unpredictable conditions of most construction sites make automation challenging.
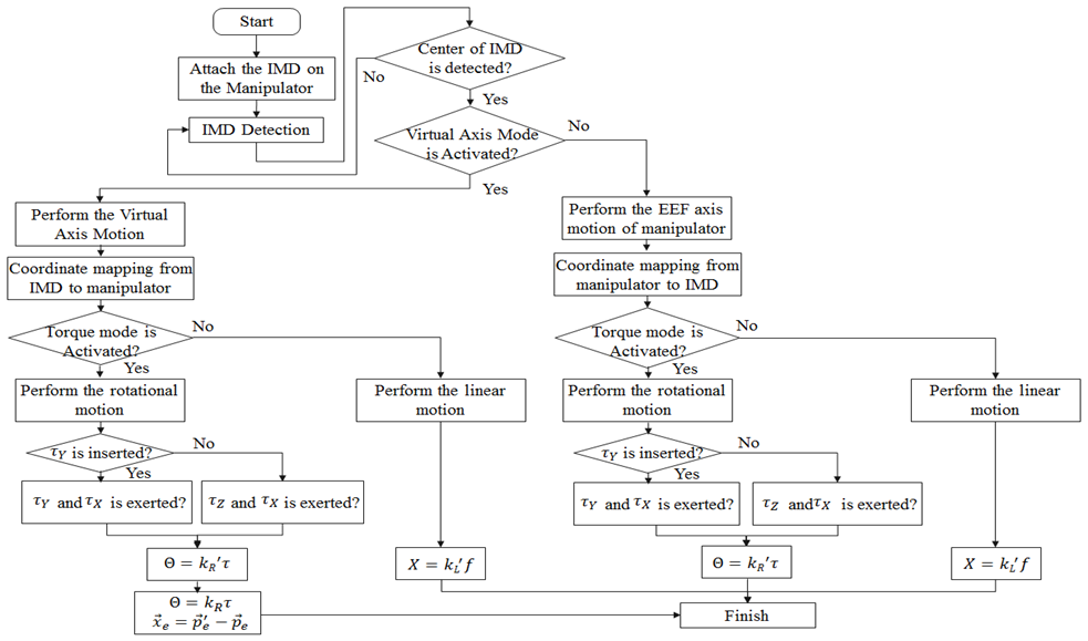
This study is inspired by the manual glazing process. When handling a window with bare hands, it can be intuitively aligned and installed into a frame with ease. Similarly, if users could manipulate large panels intuitively, they could install them more efficiently, even when the panels are lifted by a robotic system. Based on this concept, this study introduces a new Intuitive Manipulator Device (IMD) that can be attached to any position on a large panel while communicating with a slave robot holding the panel. This allows users to manipulate and position the material intuitively. To achieve this, virtual coordinate mapping and localization technology for the IMD were developed.
This approach differs from conventional methods that rely on man-machine control strategies or sophisticated peg-and-hole-based techniques. The feasibility of the proposed system is validated by comparing its performance with previous human-robot cooperative systems


 |  Previous approach using FCS (Force Control System)  Proposed System using IMD |
Large-scale panels, such as curtain walls and interior materials, are widely used as finishing materials for both the exterior and interior of buildings. With evolving construction trends and increasing structural demands, the size and weight of these panels continue to grow. However, assembly methods remain largely manual, relying on basic equipment such as winches or crane-like facilities. For decades, there has been a continuous demand for automation in panel assembly due to their extreme weight, large dimensions, and fragility. However, the unpredictable conditions of most construction sites make automation challenging.
This study is inspired by the manual glazing process. When handling a window with bare hands, it can be intuitively aligned and installed into a frame with ease. Similarly, if users could manipulate large panels intuitively, they could install them more efficiently, even when the panels are lifted by a robotic system. Based on this concept, this study introduces a new Intuitive Manipulator Device (IMD) that can be attached to any position on a large panel while communicating with a slave robot holding the panel. This allows users to manipulate and position the material intuitively. To achieve this, virtual coordinate mapping and localization technology for the IMD were developed.
This approach differs from conventional methods that rely on man-machine control strategies or sophisticated peg-and-hole-based techniques. The feasibility of the proposed system is validated by comparing its performance with previous human-robot cooperative systems